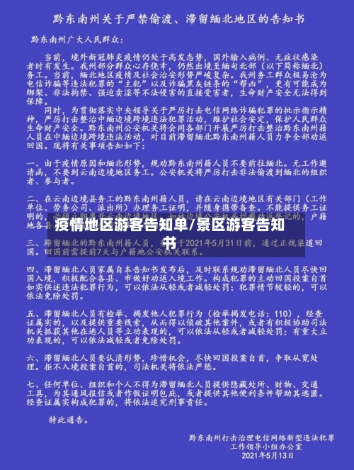
疫情地区游客告知单/景区游客告知书
本文目录一览:
- 〖壹〗 、拿一张单上门的是什么人
- 〖贰〗、疫情期间复工证明怎么写?
- 〖叁〗、复工证明怎么开
- 〖肆〗 、特斯拉员工返沪接收证明怎么开
拿一张单上门的是什么人
带着单子上门的人主要有5类常见身份:社区工作人员、收费员、业务员 、调查员、维修工。日常场景中最容易遇到的是查水表、收物业费的工作人员 ,他们通常带有盖公章的通知单 。若是年轻人独自在家时遇到,大概率是快递员或外卖员携带签收单上门。

手持单据上门的人群主要分布在民生服务 、社会管理、商业活动等领域,多数为执行任务或提供服务的工作人员。 常见上门人员类型及单据特征:持有水电气缴费单的抄表员、携带物流面单的快递员、拿着体检报告或疫苗接种单的医护人员最常见 。

通常拿单据上门的人包括快递员 、社区工作者、推销员、公用事业查表员等 ,具体身份需结合单据内容和场景判断。 常见身份及特征 ① 快递/外卖员:持有电子面单或配送单,穿企业制服,会主动出示工作证。近年新出现「团购自提单」配送员 ,单据多为打印的订单明细 。

家门口手持单据出现的人群主要有社区服务人员 、快递外卖员、水电费催缴员三类。 结合日常生活场景来看,这类人群的出现通常与民生服务、公共事务或商业活动直接相关。

疫情期间复工证明怎么写?
〖壹〗 、020复工证明的写法如下:写明基本信息:兹有我单位工作人员,性别、身份证号码和联系电话要写明 ,这些都是确认身份的重要信息哦 。写清工作单位及住址:工作单位地点要详细写清楚,还有因为工作需要,需要往返工作单位和家中。现在居住的市、小区 、楼号、单元和房号也要一一列明,这样物业就清楚你的活动轨迹啦。
〖贰〗、此证明用于疫情期间提供给物业公司存档办理出入证使用。公司名称:(加盖公章 ,写日期)此外,居民区也要办理出入证,这个证明比较好办 ,社区负责人会联系房东,房东采集房客个人信息之后,统一办理 ,办好后,房客去领取即可 。
〖叁〗 、疫情期间申请上班证明 兹证明___是我公司员工(身份证号码___),于___ 年 ___ 月 ___日入职我公司 ,在___ 部门任___职务至今。因工作需要,需往返工作单位和家中,该同事身体健康 ,未与湖北人员接触,并能够保证在上班期间做好个人防护。本单位承诺该同志在我司工作期间,负责排查防控 。
〖肆〗、在证明中注明复工人员的身体健康状况,确保其无发热、咳嗽等新冠肺炎症状。防护用品准备情况:说明企业是否已为员工准备了足够的口罩等防护用品 ,以保障复工期间员工的健康安全。复工申请表填写:复工申请表中需包含复工人员的姓名、身份证号码 、籍贯、所在岗位、离岗及返岗时间等关键信息 。
复工证明怎么开
开具机构:此类人员需要由医院开具复工证明。开具流程:在完成医学观察期后,向所在医院提出开具复工证明的申请。医院会根据医学观察结果及专业判断,为符合条件的人员开具复工证明 。拿到证明后 ,应仔细核对信息,确保无误。因其它原因停工的人员 开具机构:此类人员需要由相关政府部门开具复工证明。
复工证明开具方式如下:因病隔离复工证明:开具单位:需由医院开具 。开具条件:经过医院的医学观察及专业判断,确认个体已符合复工的健康标准。其他原因停工复工证明:开具单位:需由相关政府部门开具。开具条件:根据具体情况 ,由政府部门评估并确认个体或企业已满足复工的相关条件和规定。
复工证明可通过线上政务平台申请开具,不同地区流程存在差异,需根据当地要求操作 。通用申请流程(部分地区适用)部分地区自2023年5月6日起支持复课复工证明全程线上办理 ,手机操作仅需2分钟。具体步骤为:填写信息:通过政务平台或指定入口进入申请页面,填写个人身份信息 、企业名称、复工岗位等基础内容。
复工证明一般需要根据停工原因由相应机构开具 。以下是关于如何开具复工证明的详细解因病隔离后的复工证明 开具机构:因病隔离的人员,需要在隔离期满后 ,由负责医学观察的医院开具复工证明。证明内容:该证明应包含被观察人员的身份信息、隔离起止时间 、医学观察结果及是否同意复工等内容。
个人复工证明应由用人单位开具并加盖公章 。以下是开具个人复工证明的具体步骤和要点:企业基本情况介绍:在证明中简要介绍企业的基本信息,包括企业名称、地址、经营范围等。复工原因说明:阐述企业为何需要复工,以及复工对于企业经营和员工生活的重要性。
个人复工证明是由所在企事业单位开具的,用于证明个人已经经过相关部门的审核 ,符合复工条件,可以正常复工的证明文件 。因此,个人复工证明的开具地点应该是您所在的企事业单位的人力资源部门或者行政部门。
特斯拉员工返沪接收证明怎么开
从重点地区来沪 、返沪等重点人员 ,在解除集中隔离观察或居家隔离后,需向企业递交《密切接触者隔离医学观察解除告知单》。根据国家和本市的疫情防控要求,上海对重点地区(也就是湖北及途经湖北)的来沪或返沪人员实施隔离健康观察的 ,观察期为14天 。隔离期满后,由实施隔离观察的社区卫生服务中心机构将为其开具《重点人员隔离健康观察解除告知单》。
访问官方招聘平台打开特斯拉人力资源官方网站,这是获取招聘信息和投递简历的唯一权威入口。进入招聘模块在网站首页点击“人才”按钮 ,跳转至招聘专区页面。搜索目标岗位在招聘专区点击“找工作 ”选项,通过关键词筛选或分类浏览,找到“特斯拉普工”岗位 。
客户信息:接收车辆的车主为X平台用户“Jose” ,他公开了与特斯拉自动驾驶团队负责人Ashok Elluswamy、高级软件工程师段鹏飞(Phil Duan)等人的合影,证实交付真实性。技术验证:此次交付被视为特斯拉自动驾驶技术的关键里程碑。
可自行通过特斯拉官方网站或手机应用操作 。在登录界面选取“忘记密码 ”,输入邮箱或手机号后,系统会发送包含重置链接的邮件或验证码短信。点击链接设置新密码 ,即可完成账户找回。此过程无需车主介入,但需确保注册信息准确且可接收验证消息 。
发表评论